leyu体育 带领铁弃世! 南京医科大学第一附庸病院: 有远景的脑膜瘤休养战略
发布日期:2026-02-15 16:40:59 点击次数:175



近日,南京医科大学第一附庸病院商量团队在期刊《Advanced Science》上发表了商量论文,题为“KMT2C Loss Promotes NF2-Wildtype Meningioma Progression and Ferroptosis Sensitivity via Epigenetic Repression of Hippo Signaling”,本商量解说了 KMT2C 在高等别脑膜瘤中的抒发显耀镌汰,况且 KMT2C 的缺失会促进 NF2 基因野生型脑膜瘤细胞的增殖和侵袭。从机制上讲,KMT2C 穷乏会禁止 NF2 转录并使 Hippo 信号失活,从而增强致癌活性并增多对铁弃世的敏锐性。总而言之,本商量恶果标明 KMT2C 是一个要害的表不雅遗传调治因子,它将运转子组卵白乙酰化、NF2-Hippo 通路活性以及铁弃世敏锐性关联起来。这些恶果为高等别脑膜瘤的进展提供了机制上的视力,并突显了带领铁弃世和表不雅遗传调治手脚休养 NF2 基因野生型、KMT2C 劣势型脑膜瘤的有远景的战略。
NF2 基因与铁弃世:脑膜瘤发病机制及休养新视角
01
脑膜瘤是最常见的原发性颅内肿瘤,占病例的 30% 至 40%。天然大巨额为良性(寰宇卫生组织 I 级),但约 20% 为非典型或恶性(II 至 III 级),II 级和 III 级被合计是高等别肿瘤,尽管进行了手术和放疗,但仍推崇出侵袭性助长和正常复发。NF2 基因是脑膜瘤发病机制中的要害驱动要素,NF2 的缺失会艰涩 Hippo 通路,从而促进肿瘤进展并使细胞对铁弃世敏锐。铁弃世是一种由铁积蓄和氧化应激驱动的关节性细胞弃世机制,在癌症休养商量中备受激情。之前的责任标明,NF2-Hippo 通路失活使脑膜瘤对铁弃世带领敏锐,突显了其休养关联性。
KMT2C 穷乏促进 NF2-WT 脑膜瘤的恶性进展
02
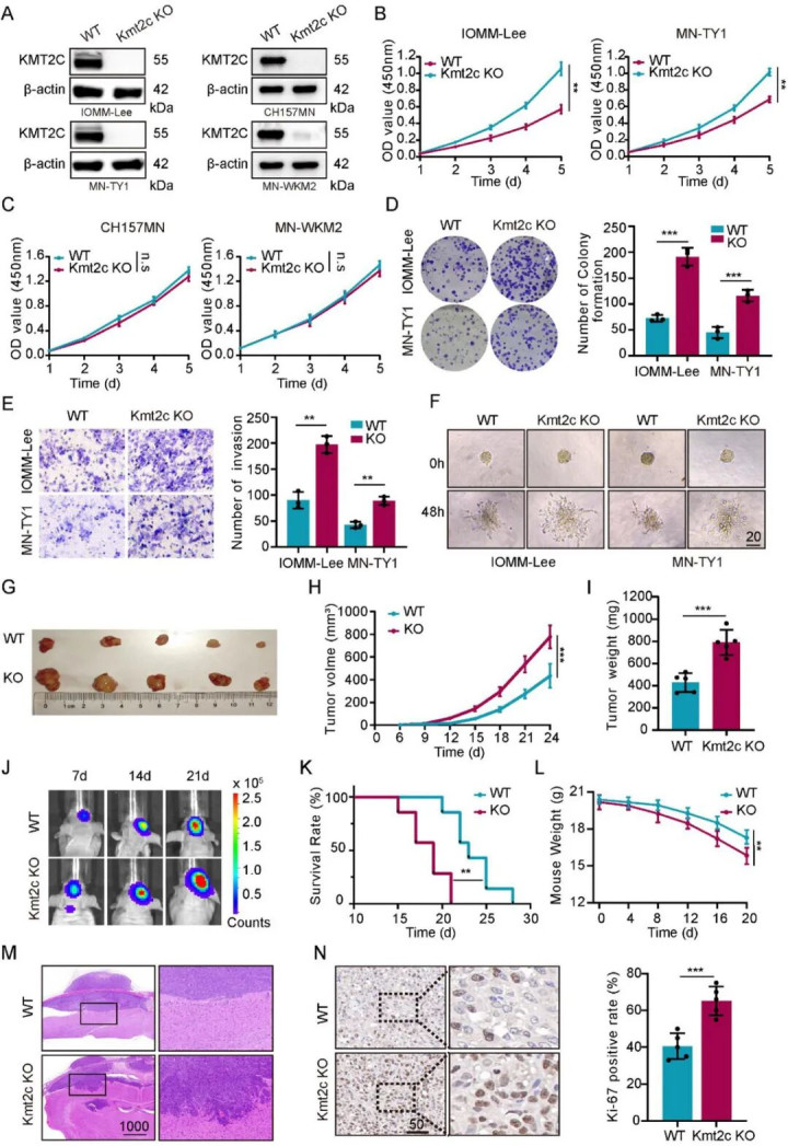
CRISPR-Cas9 技能介导的 KMT2C 基因敲除(KO)在已建树的和原代东谈主脑膜瘤模子中均告捷兑现,包括 IOMM-Lee、CH157MN 以及患者起首的 MN-TY1、MN-WKM2 和 MN-TS1 细胞。免疫萍踪法阐发,与同基因野生型(WT)对照比较,KO 细胞中 KMT2C 卵白抒发竣工缺失。在 NF2 野生型(NF2-WT)模子中,KMT2C 缺失显耀增强了肿瘤细胞的增殖,这极少通过 CCK-8、EdU 和集落造成实验得以阐发。KO 细胞产生了更多且更大的集落,这与 DNA 合成和助长的增多相一致。迁徙实验进一步标明,KMT2C-KO 的 IOMM-Lee 和 MN-TY1 细胞侵袭性显耀增强,而 3D Matrigel 球体实验表示,与 WT 球体紧凑的时势比较,KO 细胞具有更泛泛的基质渗入和不限定的外向助长。比较之下,乐鱼体育官方网站在 NF2 劣势的 CH157MN、MN-WKM2 和 MN-TS1 细胞中,KMT2C 的缺失并未增强增殖或侵袭智商,这标明 KMT2C 的缺失不会进一步增强它们的恶性表型。为了进一步详情 NF2 景象是否影响 KMT2C 的抒发,商量东谈主员对临床样本进行了免疫组化定量分析。这些分析标明,NF2 缺失并未变嫌 KMT2C 卵白的抒发水平。
在皮下异种移植模子中,KMT2C-WT IOMM-Lee 细胞需要更高的接种剂量才智造成肿瘤,而 KMT2C-KO 细胞则容易产生马上增大的肿块。当等量的 WT 和 KO 细胞被打针时,KMT2C 缺失显耀增多了肿瘤助长速率和最终肿瘤体积。在原位(颅内)异种移植中,生物发光成像表示 KO 佩带小鼠的肿瘤推广加快,其存活时分更短,体重下落更快,反应出肿瘤负荷更大。
组织病理学查验表示 KMT2C-KO 肿瘤具有侵袭性特征,包括填塞性脑实验浸润和结构艰涩,而 WT 肿瘤则保捏局限性。免疫组化染色阐发 KO 肿瘤的 Ki-67 指数显耀升高,接济其增殖智商增强。
总而言之,这些发现标明 KMT2C 在 NF2-WT 脑膜瘤中起着要害的肿瘤禁止作用,在体外和体内均能禁止增殖和侵袭。

KMT2C 缺失促进 NF2-WT 型脑膜瘤的恶性进展
论断
03
{jz:field.toptypename/}总之,本商量成立了 KMT2C 在 NF2 基因野生型脑膜瘤发病机制中的中枢表不雅遗传学作用。通过调治组卵白乙酰化、Hippo 信号通路和铁弃世,KMT2C 的缺失鼓励了恶性进展,并揭示了新的休养弊端,尤其突显了组卵白去乙酰化酶禁止、YAP-TEAD 阻断和铁弃世带领手脚脑膜瘤有远景的休养战略的后劲。
参考贵寓:
https://advanced.onlinelibrary.wiley.com/doi/10.1002/advs.202522756
升沉医学网(360zhyx.com)是升沉医学中枢派系,旨在鼓励基础商量、临床诊疗和产业的发展,中枢内容涵盖组学、检会、免疫、肿瘤、心血管、糖尿病等。如您有最新的商量内容发表,宽宥关联咱们进行免费报谈(公众号菜单栏-在线客服关联),咱们的理念:内容创造价值,升沉铸就改日!
升沉医学网(360zhyx.com)发布的著述旨在先容前沿医学商量进展,不成手脚休养决议使用;如需取得健康指导,请至正规病院就诊。
累赘声明:本稿件如有诞妄之处,敬请关联升沉医学网客服进行修改事宜!